Start building

Component Lifecycle

When building custom components in Anvil, you may need to perform basic setup and cleanup tasks such as adding event handlers when the component is connected to the browser’s DOM and removing them when the component is disconnected from the DOM. To handle this properly, you need a way to track the component through these lifecycle changes.

An Anvil component’s lifecycle begins when it or any of its parent components are attached to the browser’s HTML DOM, whether or not the component is visible. At this point, the component is considered on the page (or mounted). The lifecycle ends when the component or its parent is disconnected from the DOM, at which point it is considered off the page (or unmounted).

To help you manage these lifecycle transitions, Anvil provides page events that fire at key points in this lifecycle, allowing you to track and respond to these changes.

For most use cases, the show and hide events are sufficient for responding to a component being on or off the page. The lifecycle events described in this document are primarily for advanced use cases that require lightweight resource setup and cleanup.

Anvil Page Events

Anvil components have four primary page events that signal changes in their lifecycle:

1. x-anvil-page-added

This event fires when a component or its parent is added to the browser’s DOM, whether or not the component is visible. At this point, the component is considered mounted. This event is triggered for a component when:

  • The component or its parent is a startup Form and the application launches.
  • The component or its parent Form is opened with open_form().
  • The component is added to an already open Form using add_component().

2. x-anvil-page-shown

This event fires when a mounted component becomes visible (visible = True). This can happen when:

  • A visible component or its parent is added to the page.
  • A mounted component’s visibility is changed from False to True by itself or its parent.
All components are visible by default.

3. x-anvil-page-hidden

This event fires when a visible component becomes not visible. This happens when:

  • The visible property of the component or its parent is toggled from True to False.
  • A visible component or its parent is removed from the page.

4. x-anvil-page-removed

This event fires when the component or its parent is removed from the page. Once this event fires, none of the other page events will fire for that component until it’s added back onto the page.

Page events cascade from parent to children. If a visible parent is removed from the DOM, x-anvil-page-hidden and x-anvil-page-removed will fire for the parent and all its visible children. Children that are already hidden won’t fire x-anvil-page-hidden again.

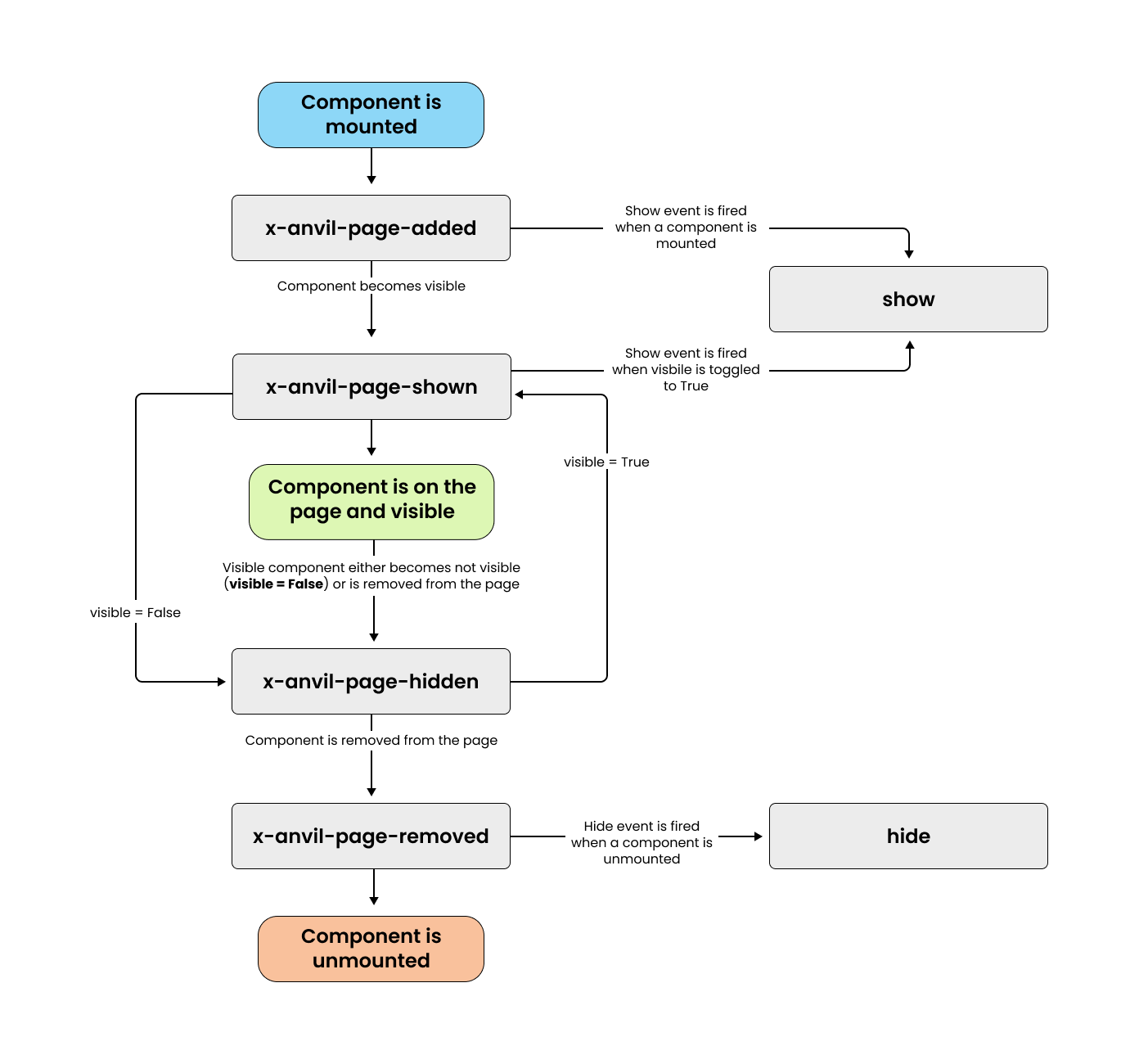
Component Lifecycle Diagram

The diagram below summarizes how these page events, along with the show and hide events, fit into the overall lifecycle of an Anvil component:

Anvil component lifecycle

Anvil component lifecycle

Using Page Events

Here is an example of how you can use page events for lightweight setup and cleanup:

def Form(FormTemplate):
    def __init__(self, **properties):
        self.init_components(**properties)

        # Perform basic setup when component is mounted
        self.add_event_handler("x-anvil-page-added", self._setup)

        # Perform basic cleanup when component is unmounted
        self.add_event_handler("x-anvil-page-removed", self._cleanup)
    
    def _setup(self, **event_args):
        document.addEventListener("click", self._document_click_handler)

    def _cleanup(self, **event_args):
        document.removeEventListener("click", self._document_click_handler)
While you can run suspending functions in your show and hide events, functions called within page events should be lightweight and should not call open_form, suspend, or invoke server functions.

Do you still have questions?

Our Community Forum is full of helpful information and Anvil experts.